Instance Verification Kit (IVK)

spin lock @ [174342+28+/linux-3.19-rc1/drivers/net/ethernet/broadcom/bnx2.c]
Instance Signature: phy_lock

The Matching Pair Graph:


Function Name
Control Flow Graph (CFG)
Events Flow Graph (EFG)
Source Correspondence
bnx2_init_nic [138313+13+/linux-3.19-rc1/drivers/net/ethernet/broadcom/bnx2.c]
bnx2_init_phy [59625+13+/linux-3.19-rc1/drivers/net/ethernet/broadcom/bnx2.c]
bnx2_nway_reset [178593+15+/linux-3.19-rc1/drivers/net/ethernet/broadcom/bnx2.c]
bnx2_set_pauseparam [184892+19+/linux-3.19-rc1/drivers/net/ethernet/broadcom/bnx2.c]
bnx2_set_settings [174076+17+/linux-3.19-rc1/drivers/net/ethernet/broadcom/bnx2.c]
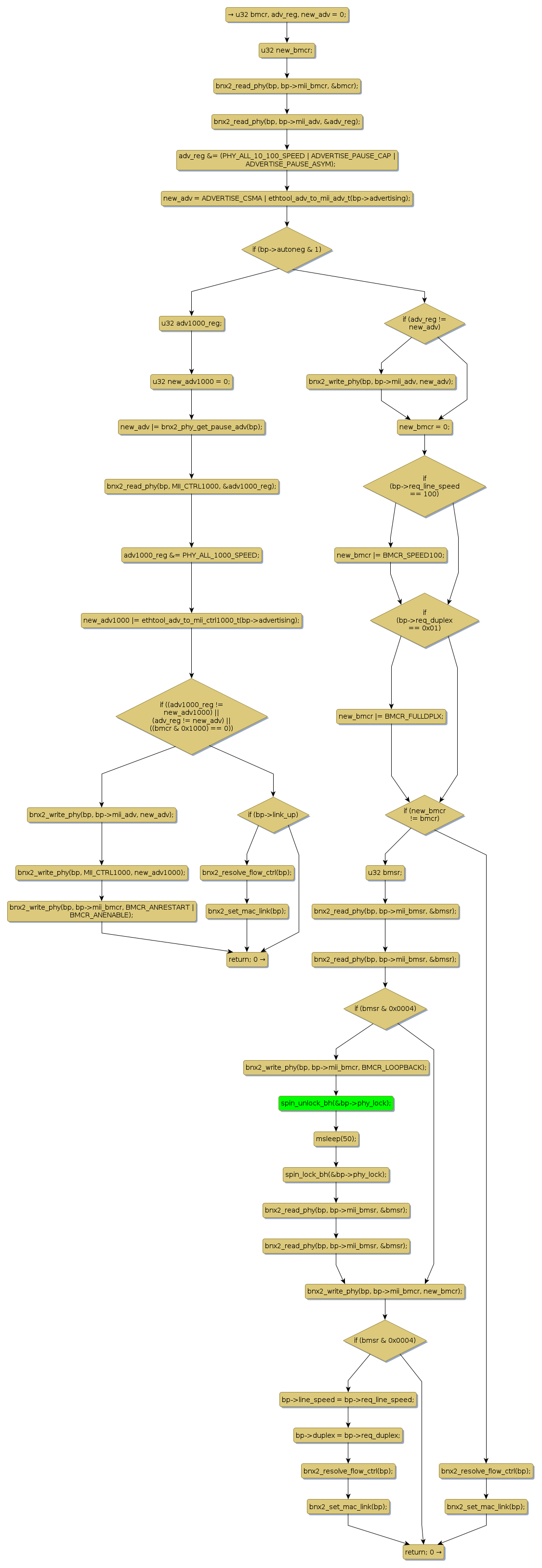
bnx2_setup_copper_phy [51387+21+/linux-3.19-rc1/drivers/net/ethernet/broadcom/bnx2.c]
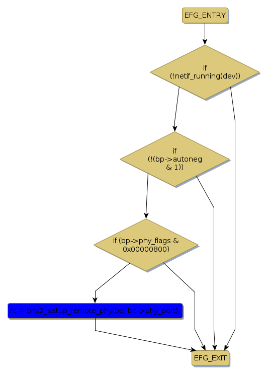
bnx2_setup_phy [53655+14+/linux-3.19-rc1/drivers/net/ethernet/broadcom/bnx2.c]
bnx2_setup_remote_phy [40774+21+/linux-3.19-rc1/drivers/net/ethernet/broadcom/bnx2.c]
bnx2_setup_serdes_phy [42809+21+/linux-3.19-rc1/drivers/net/ethernet/broadcom/bnx2.c]
bnx2_setup_wol [99574+14+/linux-3.19-rc1/drivers/net/ethernet/broadcom/bnx2.c]
bnx2_test_loopback [148918+18+/linux-3.19-rc1/drivers/net/ethernet/broadcom/bnx2.c]